<Acetaminophen與warfarin的交互作用>
今天被病房護理師問說: acetaminophen(APAP)與warfarin到底能不能一起吃啊?
聽到這問題,我猜她應該是看到或聽到一些因為併用後INR爆走出血的案例...好在這事我有所耳聞,可以直接回答。
事後想說來讀一下paper好了,就找了這篇Warfarin and acetaminophen interaction in a 47-year-old woman,意外地覺得case report怎麼這麼好看XD,以下摘要:
47歲金屬二尖瓣置換(MMVR)的婦女,under warfarin, INR穩定控制在2.5-3.5(沒有吃其他藥物、OTC、保健食品)。一周前因為腿痛自己買了acetaminophen吃2.5-4g/day,這次因為左上背瘀血腫、疼痛入院
INR 2.5→9.2
Hb 12.6→7.8
懷疑是APAP的DDI,馬上hold warfarin,並給
PCC 3000U
vit K 10mg IV
pRBC 1U
兩小時後
INR 9.2→0.9
Hb 7.8→9.1
不禁讚嘆,PCC + vit K效果真滴好。這個我以前有寫過一篇PCC,FFP,Vit K的文章可以看歐
http://magicdrugstore.blogspot.com/2020/09/ffpinr.html
-----------------------------------------
但在Hb回穩定前,要給Unfractionated heparin(UFH) IF 12-18U/kg/hr來bridge,不然MMVR沒人顧會出事(但若是AVR不一定需要bridge除非瓣膜老舊或真的血栓風險高)。選UFH是因為它半衰期短、出事有protamine罩,安全。
七天後,病人Hb穩定,UFH換回warfarin,再一周後INR 2.,腿部復健不痛後,出院。
-----------------------------------------
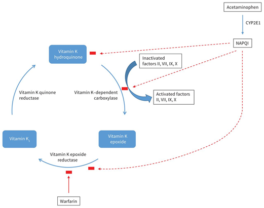
APAP影響warfarin可能的機轉如圖
你可以簡單記說:普拿疼傷肝,降低肝臟代謝warfarin,所以warfarin效果變強,INR prolong。
但實際上是APAP被CYP2E1代謝成NAPQI,這是個類似自由基,到處氧化別人的壞蛋,會去抑制vit K的還原酶,進而抑制凝血因子2,7,9,10的活化,加強了warfarin的效果,所以INR prolong。
而這個DDI是dose dependent的
APAP 2g/day, 2wk可↑INR 0.7
APAP 4g/day, 3wk可↑INR 1
看起來不多,micromedex的DDI也是列moderate,但偏偏就是有零星個案用>2g/day不到一周INR就爆走(2.3→6.4),所以高出血風險者使用還是要留意。
結論:
Warfarin並用APAP劑量建議<2g/day,不要連續使用>3天,建議每周測一次INR(if用量>2g/day, >3 day,建議第三天就先測一次。Start and
stop APAP時都應監測)
Ref:
Derek Leong and Peter E. Wu. Warfarin and
acetaminophen interaction in a 47-year-old woman. CMAJ May 11, 2020 192 (19)
E506-E508
https://www.cmaj.ca/content/192/19/E506























